Isentrope
-
Definition:
- Zustandsänderung ohne Wärmeübergang (adiabat)
- auch Adiabate
genannt
-
Beziehung zwischen p und V:
-
Aus der Energiebilanz folgt:
- dQ = dU + pdV = m cV dT + p dV =
0
- ⇒ m dT = - pdV/cV
(*)
-
analog über die Enthalpie:
-
Integrieren (unter der Annahme κ(T) = const.):
-
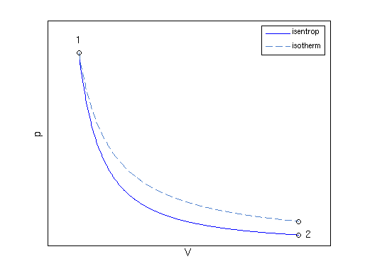
Prozessverlauf
- Isentropen fallen steiler als Isothermen, da
κ > 1
-
im Bild:
-
Beziehungen für T:
-
Wegen pV/T = const. gilt
-
Damit:
-
Energien:
-
Volumenänderungsarbeit
-
Ausintegrieren und Umformen ergibt
-
Ersetzen von V durch T:
- ähnliche Beziehungen lassen sich für
Wt12 herleiten
-
Q12 = 0, daher
- Volumenausdehnung geschieht vollständig zu Lasten
der inneren Energie.
-
Analog
-
Aufgaben: